一个“OneNote”存在的问题。
就是安卓端在显示笔记的时候,会提前换行,造成页面大面积留白。

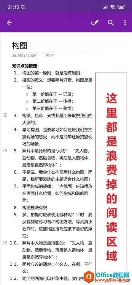
▲ 红框位置,都是浪费掉的阅读区域
而桌面端和平板端目前没有发现这样的问题。
如果只把“OneNote”当作资料库,用来梳理笔记,从不在手机端使用的话,这个问题其实也就无所谓了。
但是对于“一册君”这样,经常使用手机来查阅笔记的人来说,这个问题真的非常讨厌。
经过反复的测试,“一册君”终于摸清了这个bug的路数,今天的这篇文章就来解决这个问题。
由于“Ipad”没有出现类似的问题,而“一册君”手边又没有Iphone,那么今天只讨论“安卓端”的情况。
第一种方案,是利用表格直接嵌套文字。
在桌面端,使用表格嵌套一部分文字。

▲ 这里只将一部分文字嵌套到表格中,另一部分留作对比
来看手机端的效果。

▲ 貌似没有成功唉~~~
如果嵌套表格没有成功的话,尝试将表格扩大。

▲ 拖曳右边框扩大表格
再次同步,查看手机端的效果。

▲ 被表格嵌套的文字恢复了正常的排版

?
真的完美了吗?
非也。。。
这种方案会带来一个问题,就是表格内的文字不能被“折叠”。
如果对“折叠”有强烈的需求,就要采取一个折中方案,在表格之外增加一个父级标题,用父级标题来实现“折叠”。

▲ 移出表格内的第一行文字,缩进表格形成“子级”

▲ 手机端实现“折叠”效果
如果页面内容过多,需要多个“父标题”进行折叠的话,最后就会变成这样。

▲ 为了安卓端的阅读,所有的“子级”都需要被表格嵌套
好像并没有什么太大的问题...
...吧?
实际上,这种解决方案更适合记录少量的内容,“一册君”现在的“知识点”笔记都是采用这种方式来记录的,从来不考虑折叠功能。

▲ 只记录“快捷键”,不需要考虑“折叠”

▲ 只记录“单一知识点”,内容极少,不需要“折叠”
当然,如果页面记录了大量的内容,需要“折叠”来减轻阅读压力的话,就要采用第二种解决方案了。
第二种解决方案利用了“无限画布”的特点。

▲ 可以在页面中任意位置添加“分区”,编写文字
只要在“第一个分区”旁边,插入“第二个分区”,并在这个分区里面输入一些内容。就可以利用“第二个分区”,将页面撑开,安卓端的显示就正常了。

▲ 增加一个分区

▲ 手机端的效果
这么看的话,第二个分区是不是有点多余呢?做一些小改动,为页面添加一些额外的内容,整理为“附录”,放入“第二个分区”。

▲ Windows显示效果

▲ Ipad显示效果

▲ 安卓端显示效果
现在对“第二个分区”的“附录”内容进行简要说明:
利用这种方法,给“解决方案一”也加上“附录”好了。

▲ 安卓端最终显示效果
在手机端,可以通过放大,屏蔽掉“第二分区”的“附录”。这样就解决了“安卓端”的“换行留白”问题。
总之,发散你的思维,利用这个分区搞点事情。
?
现在,才是真的完美了!
是时候做个总结了。
今天我们只讨论了一件事情,就是“解决安卓端笔记内文字换行,造成页面大面积留白”的情况。
文中一共给出了两种解决方案:
1.使用表格嵌套文字。
2.创建“第二个分区”。
完美解决“安卓端”的阅读问题,“一册君”又可以随时随地的翻阅笔记了,这对于“一册君”来说非常的重要,因为笔记里面承载着一些东西...
在电影《千与千寻》中,金婆婆说:“有些事情是无法忘记的,只是一时想不起来了而已。”
这就是“笔记”所承载的,我们只有不停的去翻阅它,才不会忘记那个,曾经的我们。

?
以上。
……