为什么要学visio,学visio有什么用?当你在写论文、写实验报告、做ppt汇报时,总是长篇大论,密密麻麻的文字让人无从下眼。而一个优秀的人,总是善于将枯燥的文字转换成生动的例子并且图文并茂。一页纸的实验步骤,只需一个流程图就能清晰地表达;晦涩难懂的专业知识,简单的一幅网络图就会让你恍然大悟;错综复杂的职级结构,一个组织结构图就轻松搞定。Visio,就是将复杂的文本和表转换为容易理解的可视化图表,以便快速传达信息。

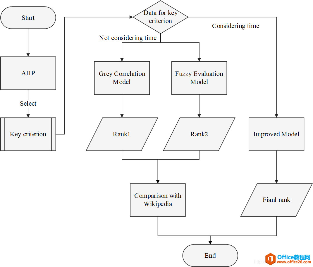
这是2014美赛O奖的流程图(找的例子,重画了一下),也许你和O奖的差距只是一个画图工具。
……